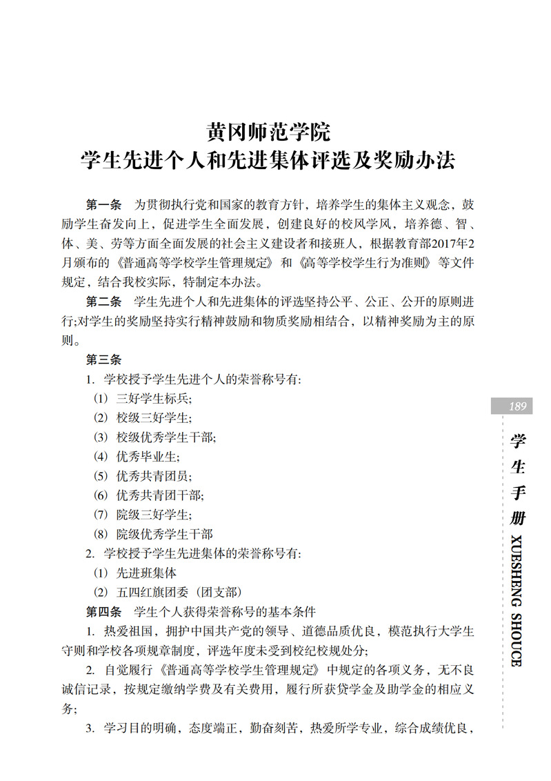
发布者:威廉希尔亚洲公司办公室发布时间:2024-06-27作者:浏览次数:338
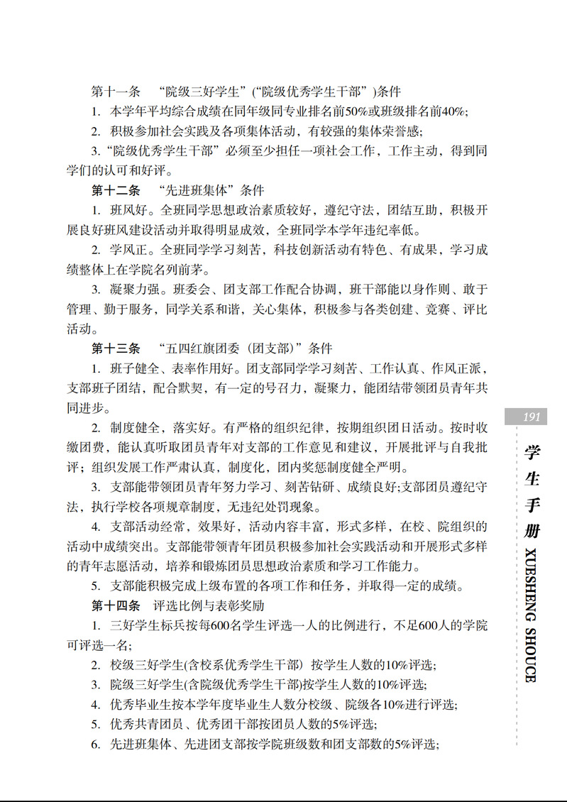
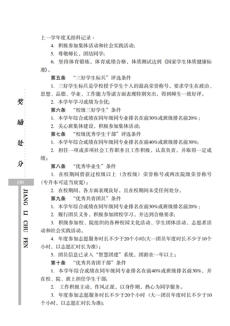
版权所有:威廉希尔williamhill(亚洲)公司 - 中文官网 通讯地址:湖北省黄冈市开发区新港二路146号 0713-8833676 8833179 版权所有